欢迎来到 青少年人工智能训练营
登录
注册
青少年人工智能训练营
首页
人工智能
编程
科创
GESP
赛事
训练营活动
直播课程
登录
注册
青少年人工智能训练营
×
首页
人工智能
编程
科创
GESP
赛事
训练营活动
直播课程
VIP会员
关于我们
联系我们
常见问题
登录
注册
首页
/
人工智能
/
首届全国青少年人工智能大赛高中组【赛道二】模拟试题(5套附答案)
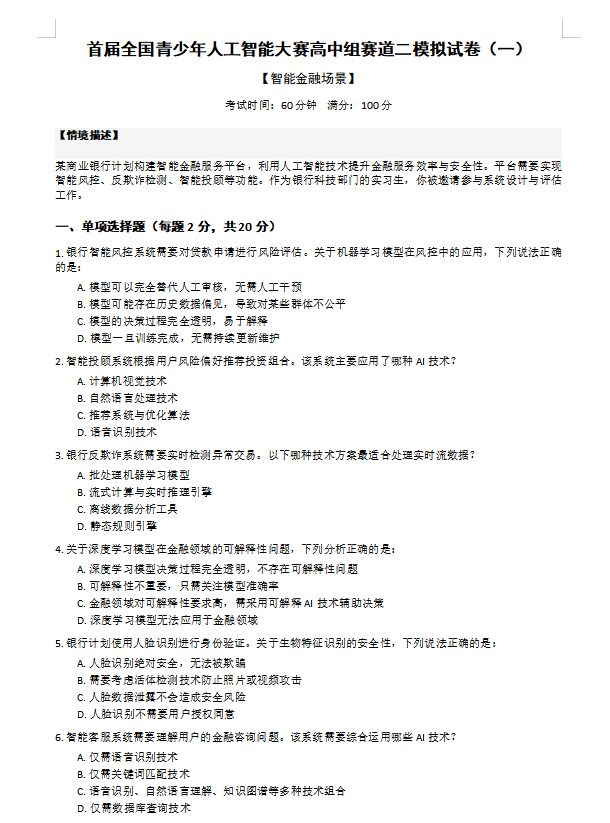
首届全国青少年人工智能大赛高中组【赛道二】模拟试题(5套附答案)
人工智能
283 次浏览
2026-04-12
首届全国青少年人工智能大赛高中组【赛道二】模拟试题(5套附答案),采用大赛组委会要求编写,助力夺冠!
付款后可通过百度云盘下载,VIP会员直接免费下载
课程资源查看
¥9.00
立即购买
开通VIP
全站课程免费下载,AI助手免费使用,部分直播免费订阅
立即开通