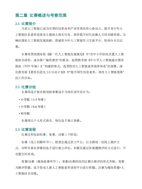
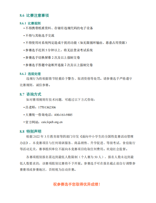
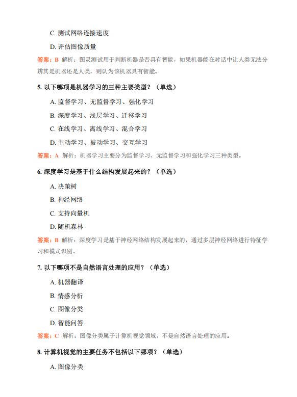
智能创意主题赛赛项学习手册(含小学组、初中组学习内容、上机指导、模拟试题)-2025~2026学年世界机器人大会青少年机器人设计与信息素养大赛(信息素养类)暨2026全国青少年信息素养大赛
本手册专为2026 全国青少年信息素养大赛智能创意主题赛打造,由青少年人工智能训练营出品。手册紧扣赛事官方考纲,覆盖小学 1-3 年级、4-6 年级、初中组全学段考察内容,系统整合 AI 通识知识、线上测评与实操技能教学,构建科学备赛体系。内含5 套全真模拟试题及标准答案,同步详解报名、考试全流程,辅以赛前寄语。无需硬件投入,纯知识与软件实操备赛,助力学生高效冲刺教育部白名单赛事,为科技特长生申报、综合素质评价积累权威加分项,实现零基础快速备赛、高效拿奖。
AI 备赛黄金手册,冲刺白名单权威赛事!
2026 全国青少年信息素养大赛智能创意主题赛火热报名中!作为教育部 2025-2028 学年白名单权威赛事,初赛即省赛、决赛即国赛,无需硬件投入、纯知识备赛即可参赛,获奖率高、含金量足,是孩子冲刺科技特长生、提升综合素质评价的核心加分项。
为助力学员高效备赛,青少年人工智能训练营重磅推出专属学习手册。我们深耕青少年 AI 科教领域,拥有专业教研团队与全国一等奖辅导经验,精准把握赛事考点与命题规律。手册紧扣赛项说明,全面覆盖 AI 通识核心知识、线上测评要点、平台实操技能,构建 “知识点精讲 + 体系化教学 + 模拟实战” 三维备赛模型。
手册内含5 套高仿真模拟试题,配套详细答案解析,精准对标考试题型与难度;完整梳理报名、机房考试、系统操作全流程,扫清备赛与参赛障碍;开篇寄语激发参赛热情,全程陪伴孩子科学备考。





以上图片为学习手册中的部分截图,全手册共81页,点击立即购买可下载本学习手册,或者加入VIP会员可免费下载全站资源。
本赛项无需硬件投入、零基础可学、备考效率翻倍!这本手册是普通家庭孩子冲刺国家级 AI 赛事的绝佳捷径,让孩子轻松掌握 AI 技能,斩获权威证书,为升学与综评筑牢硬核优势。选择专业训练营,选择科学备赛方案,让孩子在智能创意赛场上脱颖而出,赢在科技成长起跑线!